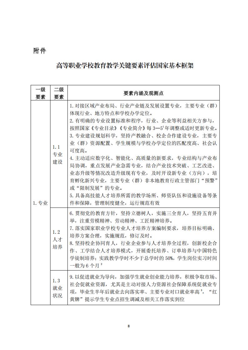
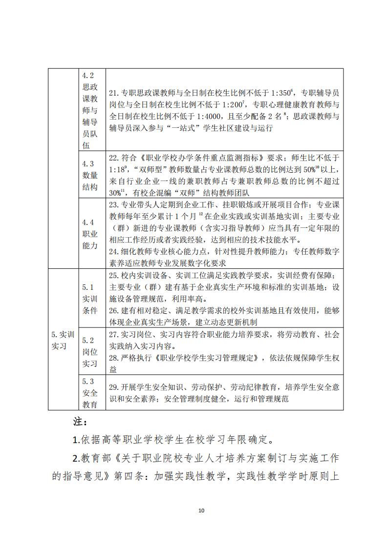
教育部:高等职业学校办学能力评价实施方案(2025-2030)
发布时间:2025-03-05
浏览数:545
   分享到:
\











