厦门东海职业技术学院教务处
规章制度
您当前所在位置是: 首页 > 规章制度 > 规章制度
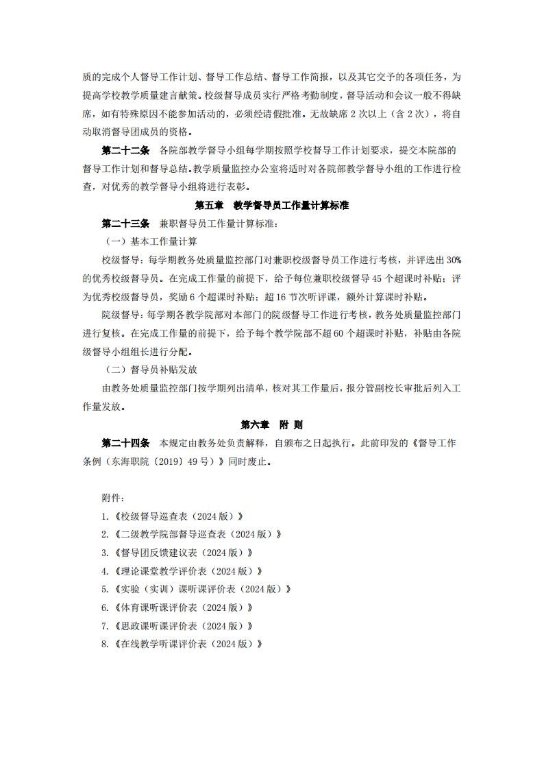
东海职院〔2024〕80号 厦门东海职业技术学院教学督导工作管理规定
发布时间:2024-10-16     浏览数:611    分享到:

东海职院〔2024〕80号 关于印发《厦门东海职业技术学院教学督导工作管理规定》的通知_00.jpg东海职院〔2024〕80号 关于印发《厦门东海职业技术学院教学督导工作管理规定》的通知_01.jpg东海职院〔2024〕80号 关于印发《厦门东海职业技术学院教学督导工作管理规定》的通知_02.jpg东海职院〔2024〕80号 关于印发《厦门东海职业技术学院教学督导工作管理规定》的通知_03.jpg东海职院〔2024〕80号 关于印发《厦门东海职业技术学院教学督导工作管理规定》的通知_04.jpg东海职院〔2024〕80号 关于印发《厦门东海职业技术学院教学督导工作管理规定》的通知_05.jpg东海职院〔2024〕80号 关于印发《厦门东海职业技术学院教学督导工作管理规定》的通知_06.jpg东海职院〔2024〕80号 关于印发《厦门东海职业技术学院教学督导工作管理规定》的通知_07.jpg东海职院〔2024〕80号 关于印发《厦门东海职业技术学院教学督导工作管理规定》的通知_08.jpg东海职院〔2024〕80号 关于印发《厦门东海职业技术学院教学督导工作管理规定》的通知_09.jpg东海职院〔2024〕80号 关于印发《厦门东海职业技术学院教学督导工作管理规定》的通知_10.jpg东海职院〔2024〕80号 关于印发《厦门东海职业技术学院教学督导工作管理规定》的通知_11.jpg东海职院〔2024〕80号 关于印发《厦门东海职业技术学院教学督导工作管理规定》的通知_12.jpg东海职院〔2024〕80号 关于印发《厦门东海职业技术学院教学督导工作管理规定》的通知_13.jpg东海职院〔2024〕80号 关于印发《厦门东海职业技术学院教学督导工作管理规定》的通知_14.jpg东海职院〔2024〕80号 关于印发《厦门东海职业技术学院教学督导工作管理规定》的通知_15.jpg东海职院〔2024〕80号 关于印发《厦门东海职业技术学院教学督导工作管理规定》的通知_16.jpg东海职院〔2024〕80号 关于印发《厦门东海职业技术学院教学督导工作管理规定》的通知_17.jpg东海职院〔2024〕80号 关于印发《厦门东海职业技术学院教学督导工作管理规定》的通知_18.jpg东海职院〔2024〕80号 关于印发《厦门东海职业技术学院教学督导工作管理规定》的通知_19.jpg