网站首页
新闻动态
文件通知
报告公示
督导通报
督导简报
师德师风
师德材料
优秀典范
学习交流
教学质量管理办公室
网站
新闻动态
文件通知
报告公示
督导通报
督导简报
师德师风
师德材料
优秀典范
学习交流
X
首页
>>
文件通知
首页
最新公告
新闻动态
文件通知
报告公示
督导通报
督导简报
师德师风
师德材料
优秀典范
质管办机构
学习交流
友情链接
学校官网
制度文件
表格下载
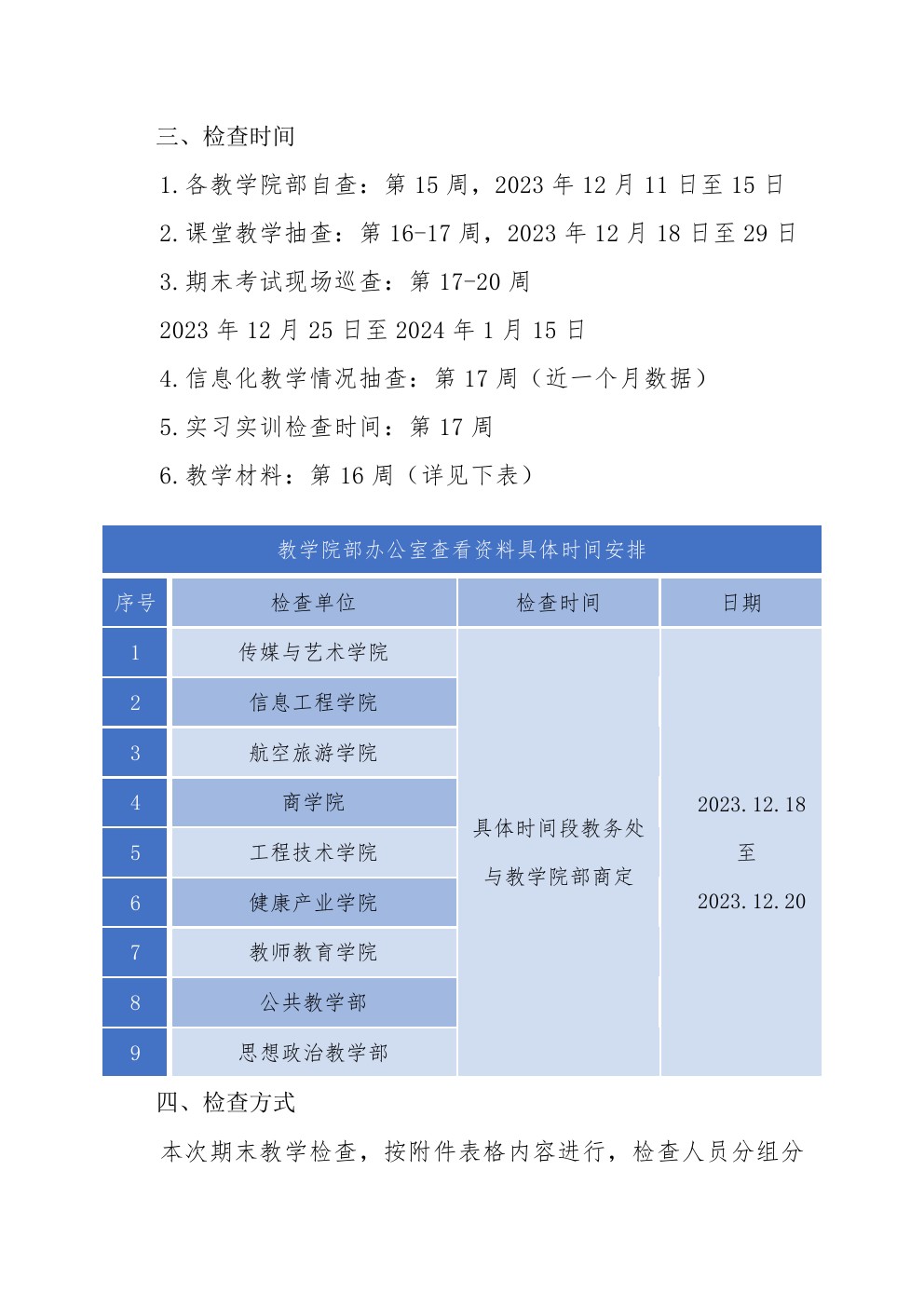
东海职院教务〔2023〕54 号 关于开展2023-2024学年第一学期期末教学检查的通知
添加时间:2023-12-11
上一条:
东海职院教务〔2024〕6号关于开展2023-2024学年第二学期听看课活动的通知
下一条:
东海职院教务〔2023〕57号关于开展2023-2024学年第一学期教师课堂教学质量综合评价的通知
学校概况
专业介绍
首页
招生简章
学校官网